近日,第十一届全国大学生物理实验竞赛(创新)决赛在中南大学举行。我校共选派7支队伍参赛,分别取得国家一等奖1项、国家三等奖6项的优异成绩,同时获评“优秀组织奖”。这一成绩不仅刷新了我校在该项赛事中的历史记录,也充分彰显了我校在物理实验教学和人才培养方面的显著成效。

全国大学生物理实验竞赛(创新)是目前国内挑战性最强、影响力最大的物理类竞赛之一,是由高等学校国家级实验教学示范中心联席会物理学科组、教育部高等学校大学物理课程教学指导委员会、教育部高等学校物理学类专业教学指导委员会和中国物理学会物理教学委员会共同指导的全国性高水平学科竞赛。本届竞赛共吸引全国722所高校、3260支队伍参与,经层层选拔,331所高校的750支队伍进入决赛。赛事分为命题类、自选类和讲课类三个类别,今年首次增设“AI+物理实验”命题及前沿物理自选题目,着力推动物理实验教学的数字化与前沿化发展。
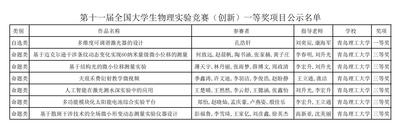
我校理学院刘奕辰、康海军老师指导的作品《多维度可调谐脉冲激光器的设计》在自选类项目中表现突出,荣获全国一等奖,排名位列全国第二。其余6支参赛队伍凭借扎实的实验功底与稳定的发挥,均获国家三等奖。全部队伍获奖,展现了我校学生优秀的综合实践能力与团队协作水平。

自今年1月赛事启动以来,理学院系统推进备赛工作。学院通过官网、公众号及动员会广泛宣传,激发学生对光学工程设计的参与热情。依据学生专业能力与兴趣科学组队,并邀请光学工程领域专家全程指导。学院同步升级实验室、购置关键设备,搭建了完善的实验平台。通过组织激光原理、设计要点等专题讲座及实验技能实操培训,系统提升学生从理论到实践的综合能力,为设计优秀作品奠定了坚实基础。
此次竞赛成绩的取得,是我校长期坚持“以赛促学、以赛促教、赛教融合”育人模式的重要成果,充分体现了我校在物理实验教学改革、学生创新能力培养方面取得的扎实成效。学校将以此次获奖为契机,持续优化学科竞赛组织机制,强化实践教学体系建设,努力培养更多具有创新精神和实践能力的高素质人才。
(版面编辑:曲文琪;撰稿:刘奕辰、张文耕;审核:范晓光、张立伟、薛诚)